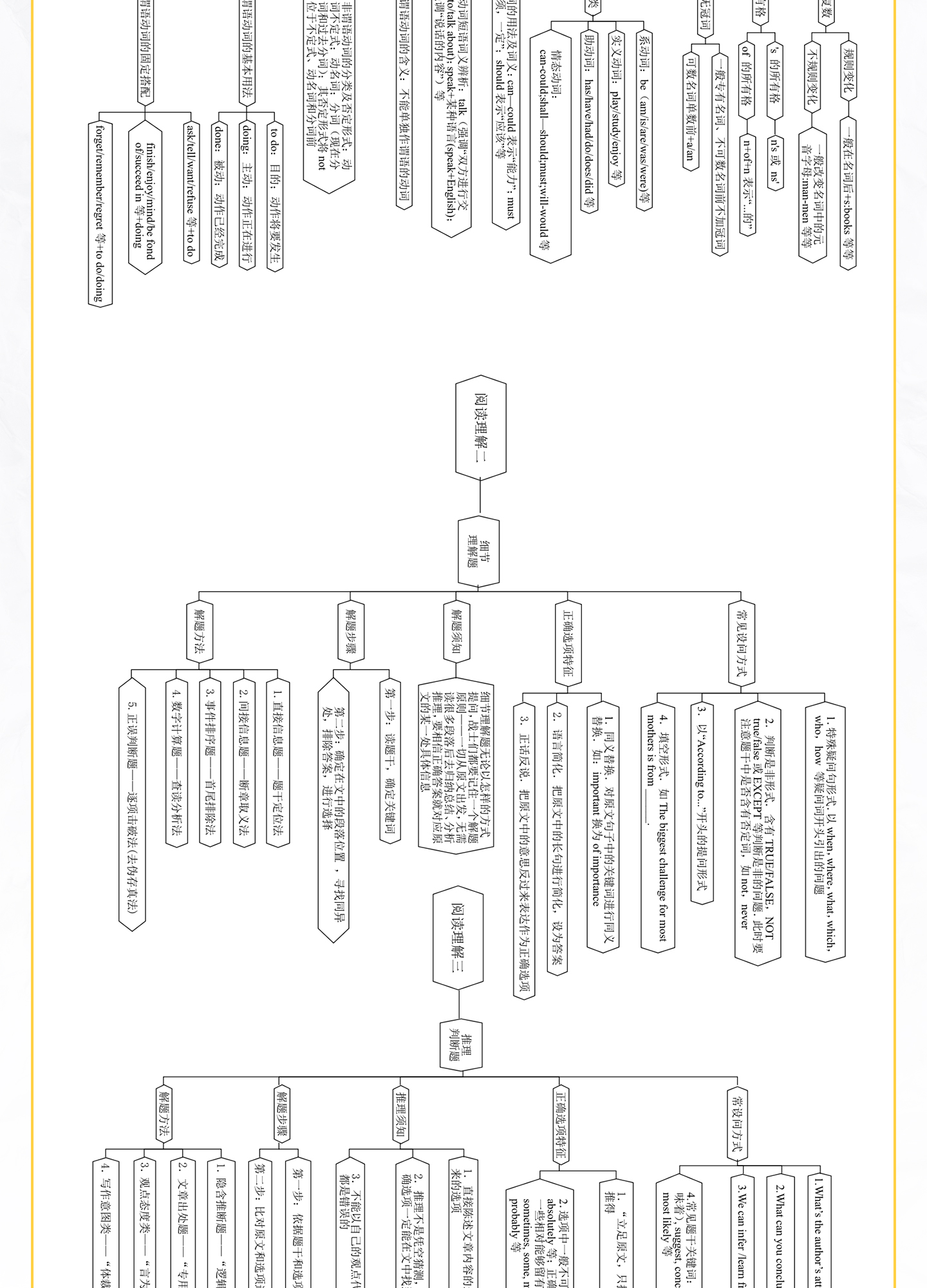
2026军考士兵考军校复习资料知识点全科-思维导图

已售 91 不包邮

¥100.00 ¥100.00
说明:购买可得 5 积分
可选规格
[军官]思维导图
[士官]思维导图
数量:
库存:9987
正品保证 七天无理由退货 极速发货

相关商品
实物2026士兵提干复习军考试卷仿真练习模拟题仿真试题
实物2026年高中士兵考军官院校必背手册
实物【号令单词】英语复习资料书籍军考英语单词词汇高频词汇短语
实物2026年考士官军考历年真题军队士官学校统考试卷军考资料-涵盖2017-2024
实物2026年军考资料!考军官学校复习资料
实物军士专升本考军校考前冲刺卷军考试卷复习资料(全套)
实物2026考士官学校复习资料教材考军士书籍图书战士考学军考助航
实物本科士兵提干试卷考前冲刺卷军考试卷复习资料
实物2026年考士官学校八科背诵记忆基础知识要点总结士官军士背诵手册
实物新品消防考学消防员考消防学院复习资料教材每日一练书籍材料
实物考军官/考士官学校/提干/专升本必考模块条令条例精选题库
实物2026年军考资料!本科提干复习资料
实物2026军士战友专升本考学复习资料教材书籍图书每日一练
实物新品军考资料本科士兵提干考军官考军士摸底卷仿真测验
实物2026年军考资料!考士官学校复习资料
实物2026新品士兵考军校视频军考资料军考课程-考点精讲-离线学习机
实物2026年军考士兵本科提干资料每日一练军考教材材料试题新版
实物2026年考士官学校训练题集士官仿真试题考军士课课练每日一练
实物2026年军考资料考军校复习资料士兵军考备战军士专升本每日一记
实物2026军士专升本考学战友背诵手册重难点公式记忆书籍资料